%> CCRC认证咨询二级,CCRC资质代理,CCRC咨询公司机构,CCRC三级代办,CCRC一级辅导服务深圳
当前位置: 主页 > 行业新闻 >
行业新闻

深圳市领盛信息技术有限公司 

地址:深圳市龙岗区布吉街道金鹏路26号金鹏大厦712室

CMMI咨询专线:18681568769

公司总机:0755-28300663

邮箱:lingsheng@szlingsheng.com

时间:11/8/2022来源:未知 作者:admin 点击:2

 

信息安全保障人员认证培训(CISAW)——安全集成
CISAW安全集成培训课程介绍

信息安全保障人员认证体系(英文缩写CISAW,即Certified Information Security Assurance Worker)是中国网络安全审查技术与认证中心(英文缩写为CCRC,原为中国信息安全认证中心,简称中认)面向信息安全保障领域推出的一系列认证课程,作为中认CCRC培训认证课程的开发管理机构(包含安全运维和能源行业工控安全两个方向,其他方向为授权培训机构),北京赛虎网络空间安全技术发展有限公司(简称赛虎网安),可组织进行专业的CISAW安全集成方向的培训。


CISAW培训是一个面向不同专业、行业、岗位、不同层次信息安全技术和管理人员的培训认证体系,适合与信息安全工作直接密切相关的中高级管理人员、专业技术人员等参加,为满足CCRC《信息安全保障人员认证考试大纲》对信息系统安全集成人员认证的要求,赛虎网安的CISAW信息系统安全集成人员认证培训内容包含了信息安全技术、信息安全技术应用和信息系统安全集成等内容。


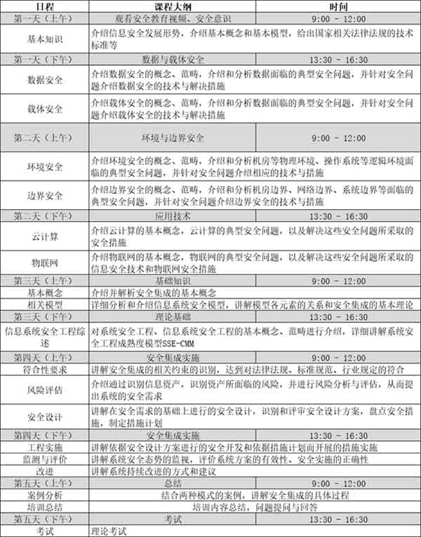
CISAW安全集成培训课程大纲

 

CISAW安全集成培训课程大纲

 

CISAW安全集成培训适合对象

①、从事信息系统安全集成及相关工作的人员(不限行业和领域);

②、有兴趣致力于在信息系统安全集成方向发展的人员。

 

参加CISAW安全集成培训可获得的收益

①、有效提升管理和技术人员的安全意识、安全素养和安全技能;

②、整体提高企业信息系统安全集成保障能力;

③、企业申请“系统安全集成服务资质”认证时,获CCRC培训认证的人员将被认定为符合要求的专业技术人员。

 

CISAW安全集成培训评级条件

报考CISAW专业级(II 级)的申请人应至少满足下面一项要求:

①、硕士研究生(含)以上学历,二年以上从事信息安全有关工作经历,并且至少一年从事与申请从业方向相关的工作经历;

②、本科毕业,四年以上从事信息安全有关工作经历,并且至少二年以上从事与申请从业方向相关的工作经历;

③、专科毕业,六年以上从事信息安全有关工作经历,并且至少二年以上从事与申请从业方向相关的工作经历;

④、七年以上从事信息安全有关工作经历,并且至少二年以上从事与申请从业方向相关的工作经历;

⑤、具有信息技术相关专业的中级技术职称,并且从事至少二年以上与申请从业方向相关的工作经历。

 

CISAW安全集成培训费用

①、认证培训费6800元;

②、认证考试费1080元;

共计:7880元。

 

参加CISAW安全集成培训可获得的证书

学员参加CISAW安全集成培训以后,需要参加现场考试,若成绩达标,则可获得由中国信息安全认证中心统一颁发的信息安全保障人员认证证书(CCRC认证);